Designing labels  
               
 
divider
Compiled by:
Karel van der Waarde
2024
divider
divider
Colofon & notes
divider
 

Bibliography: European Waste sorting information

At the moment, this bibliography contains references to 22 publications about the design of labels.

Alphabetical.

A

Aceves‑Gonzalez C, Caro‑Rojas A, Rey‑Galindo JA, Aristizabal‑Ruiz L, Hernández‑Cruz K. (2024) ‘Estimating the impact of label design on reducing the risk of medication errors by applying HEART in drug administration’. European Journal of Clinical Pharmacology. 80, 575–588. [DOI].

Acton RB, Vanderlee L, Roberto CA, Hammond D. (2018) ‘Consumer perceptions of specific design characteristics for front-of-package nutrition labels’. Health Education Research. 33(2), 167-174. [DOI].

Adams A, Boersema T, Mijksenaar M. (2010)‘Warning symbology: Difficult concepts may be successfully depicted with two-part signs’. Information Design Journal. 18(2), 94–106. [DOI].

Agost M-J, Vergara M, Bayarri V. (2022) ‘Analysis of perceptions of sustainable labeling according to product type’. 9th International Conference on Kansei Engineering and Emotion Research. KEER2022. Proceedings. 97-106. [DOI].

Aitken R, Watkins L, Williams J, Kean A. (2020) ‘The positive role of labelling on consumers’ perceived behavioural control and intention to purchase organic food’. Journal of Cleaner Production. 255, 120334. [DOI].

Akker K van den, Elsen M. (2024) ‘Consumer study on the effects of the presence and location of the energy label in online shopping environments in Europe’. Tilburg: Centerdata. [Website].

Allison AL, Lorencatto, F, Michie S, Miodownik M. (2021) ‘Barriers and Enablers to Buying Biodegradable and Compostable Plastic Packaging’. Sustainability. 13, 1463. [DOI].

Alton Mackey M, Metz M. (2009) ‘Ease of reading of mandatory information on Canadian food product labels’. International Journal of Consumer Studies. 33, 369–381. [DOI].

Amir Kavei F, Savoldi L. (2021) ‘Recycling Behaviour of Italian Citizens in Connection with the Clarity of On-Pack Labels. A Bottom-Up Survey’. Sustainability. 13, 10846. [DOI].

Andor MA, Gerster A, Götte L. (2019) ‘How effective is the European Union energy label? Evidence from a real-stakes experiment’. Environmental Research Letters. 14, 044001. [DOI].

Annunziata A, Mariani A, Vecchio R. (2019) ‘Effectiveness of sustainability labels in guiding food choices: Analysis of visibility and understanding among young adults’. Sustainable Production and Consumption. 17, 108–115. [DOI].

B

Bearth A, Buchmüller K, Bürgy H, Siegrist M. 2019. ‘Barriers to the safe use of chemical household products: A comparison across European countries’. Environmental Research. 180, 108859. [DOI].

Beck M, Toulouse NÖ. (2023) ‘Assessing the impact of energy labels on attitude and behavioral intention: An empirical investigation’. Journal of Cleaner Production. 415, 137751. [DOI].

Ben-Bassat T, Shinar D, Caird JK, Dewar RE, Lehtonen E, Sinclair M, Zakowska L, Simmons S, Liberman G, Pronin M. (2021) ‘Ergonomic Design Improves Cross-Cultural Road Sign Comprehension’. Transportation Research Part F. 78, 267–279. [DOI].

Berthenet , Vaillancourt R, Pouliot A. (2016) ‘Evaluation, Modification, and Validation of Pictograms Depicting Medication Instructions in the Elderly’. Journal of Health Communication. 21, 27–33. [DOI].

Beusekom MM van, Land-Zandstra AM, Bos MJW, Broek JM van den, Guchelaar H-J. (2017) ‘Pharmaceutical pictograms for low-literate patients: Understanding, risk of false confidence, and evidence-based design strategies’. Patient Education and Counseling. 100, 966–973. [DOI].

Borradale H, Andersen P, Wallis M, Florin Oprescu F.(2020) ‘Misreading Injectable Medications—Causes and Solutions: An Integrative Literature Review’. The Joint Commission Journal on Quality and Patient Safety. 46, 291–298. [DOI]. (Systematic review).

Buelow S, Lewis H, Sonneveld K. (2010) ‘The Role of Labels in Directing Consumer Packaging Waste’. Management of Environmental Quality. 21(2), 198-213. [DOI].

Buratto A, Lotti L. (2023) ‘The impact of salient labels and choice overload on sustainability judgments: An online experiment investigating consumers’ knowledge and overconfidence’. Food Quality and Preference. 107, 104846. [DOI].

Burrows SD, Ribeiro F, O’Brien S, Okoffo E, Toapanta T, Charlton N, Kaserzon S, Lin C-Y, Tang C, Rauert C, Wang X, Shimko K, O’Brien J, Townsend PA, Grayson MN, Galloway T, Thomas KV (2022) ‘The message on the bottle: Rethinking plastic labelling to better encourage sustainable use’. Environmental Science and Policy. 132, 109-118. [DOI]. (Critical review).

Buttriss, J. (2018) ‘The role of nutritional labelling and signposting from a European perspective’. Proceedings of the Nutrition Society . 77, 321–330. [DOI]. (Review).

C

Cabrera M, Machín L, Arrúa A, Antúnez L, Curutchet MR, Giménez A, Ares G. (2017) ‘Nutrition warnings as front-of-pack labels: influence of design features on healthfulness perception and attentional capture’. Public Health Nutrition. 20(18), 3360–3371. [DOI].

Carrero I, Valor C, Díaz E, Labajo V. (2021). ‘Designed to Be Noticed: A Reconceptualization of Carbon Food Labels as Warning Labels’. sustainability. 13, 1581. [DOI].

Chen CC, Shu D, Ravishankar H, Li X, Agarwal Y, Cranor LF. (2024) ‘Is a Trustmark and QR Code Enough? The Effect of IoT Security and Privacy Label Information Complexity on Consumer Comprehension and Behavior’. Proceedings of the CHI Conference on Human Factors in Computing Systems (CHI ’24), May 11–16, 2024. [DOI].

Chi C-F, Dewi RS, Samali P, Hsieh D-Y. (2019) ‘Preference ranking test for different icon design formats for smart living room and bathroom functions’. Applied Ergonomics. 81, 102891. [DOI].

Corallo A, Latino ME, Menegoli M, Pizzi R. (2021) ‘Assuring Effectiveness in Consumer-Oriented Traceability; Suggestions for Food Label Design’. Agronomy. 11, 613. [DOI]. (Systematic review).

Cristóbal J, Albizzati PF, Giavini M, Caro D, Manfredi S, Tonini D. (2023) ‘Management practices for compostable plastic packaging waste: Impacts, challenges and recommendations’. Waste Management. 170, 166–176. [DOI].

. ‘’. . , . [DOI].

. ‘’. . , . [DOI].

. ‘’. . , . [DOI].

. ‘’. . , . [DOI].

. ‘’. . , . [DOI].

. ‘’. . , . [DOI].

. ‘’. . , . [DOI].

. ‘’. . , . [DOI].

. ‘’. . , . [DOI].

. ‘’. . , . [DOI].

. ‘’. . , . [DOI].

. ‘’. . , . [DOI].

. ‘’. . , . [DOI].

. ‘’. . , . [DOI].

. ‘’. . , . [DOI].

. ‘’. . , . [DOI].

. ‘’. . , . [DOI].

. ‘’. . , . [DOI].

2024

Hung Y-H, Tan Y. ‘How symbol and text combine to promote sign comprehension: Evidence from eye-tracking’. Displays. 83, 102709. [DOI]. [The symbol with text display condition significantly reduces comprehension reaction time and substantially improves correct comprehension scores; the percentage of time spent on the text area of interest reveals the underlying reasons: participants allocate their visual attention to the text area according to the comprehension level of symbols.].

• Figure 6

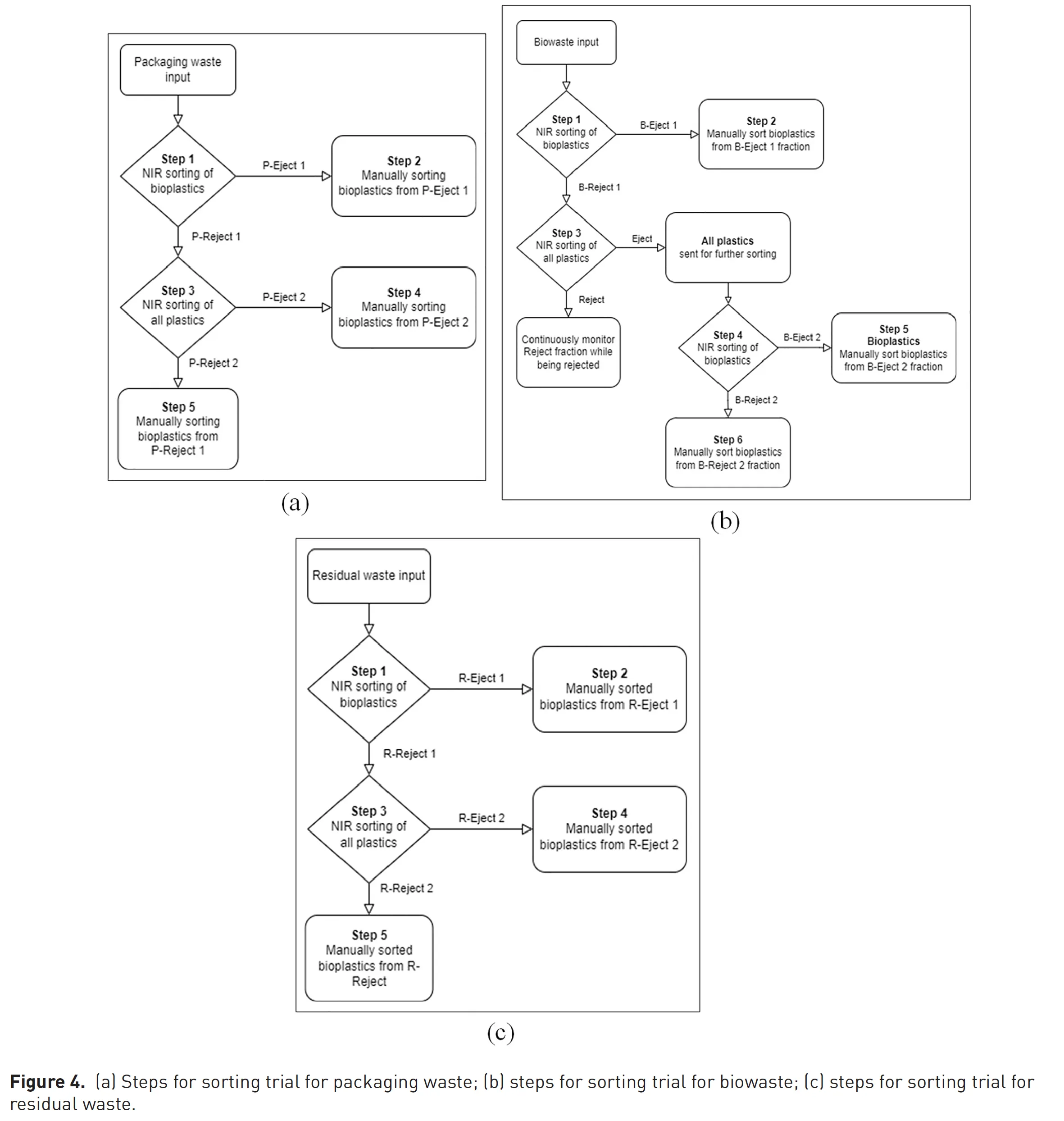
Mhaddolkar N, Tischberger-Aldrian A, Fruergaard Astrup T, Vollprecht D. ‘Consumers confused ‘Where to dispose biodegradable plastics?’: A study of three waste streams’. Waste Management & Research. [DOI]. [Consumers are not necessarily aware of how-to source-separate the biodegradable plastics. This suggests that neither consumers nor current waste management systems are fully ‘adapted’ to bioplastics, and the management of these plastics’ waste is currently not optimal.].

• Figure 1
• Figure 3
• Figure 4
• Table 2

Mielinger E, Weinrich R. ‘Insights into plastic food packaging waste sorting behaviour: A focus group study among consumers in Germany’. Waste Management. 178, 362-370. [DOI]. [More accurate information and financial incentives best motivate consumers to sort waste correctly.].

2023

Pellegrini L, Maltoni D, Graffieti G, Lomonaco V, Mazzini L, Mondardini M, Zappoli M. ‘A weakly supervised approach for recycling code recognition’. Expert Systems With Applications. 215, 119282. [DOI]. [The large number of recycling codes printed on products makes this process unfriendly for many users. Proposal for a visionbased mobile application.].

• Figure 1
• Figure 2
• Figure 3
• Figure 7

Teufer B, Waiguny MKJ, Grabner-Kräuter S. ‘Consumer perceptions of sustainability labels for alternative food networks’. Baltic Journal of Management. 18(4), 493-508. [DOI]. [Self-organized, non-profit alternative food networks are well advised to have labels professionally designed].

• Figure 1

2022

Katan L. ‘Revisiting the experience of inconvenience and everyday life practices: the case of waste sorting’. Sustainability: Science, Practice and Policy. 18(1), 187-200. [DOI]. [A reappraisal of the experience of inconvenience and its conditioning.].

2021

Sewak A, Kim J, Rundle-Thiele S, Deshpande S. ‘Influencing household-level waste-sorting and composting behaviour: What works? A systematic review (1995–2020) of waste management interventions’. Waste Management & Research. 39(7), 892–909. [DOI]. [Synthesized results indicate a need for customized interventions that are co-designed with users and tailored to address their specific needs and challenges.].

2020

Concari A, Kok G, Martens P. ‘A Systematic Literature Review of Concepts and Factors Related to Pro-Environmental Consumer Behaviour in Relation to Waste Management Through an Interdisciplinary Approach’. Sustainability. 12, 4452. [DOI]. [Provides a clear classification of factors and conditions.].

Dumessa N, Lucaites K, Solini H, Lopez J, Lawton P, Ahire S. ‘Evaluating the Usability of University Waste-Sorting Systems’. Proceedings of the Human Factors and Ergonomics Society Annual Meeting. 64(1), 2046-2050. [DOI]. [Users were more accurate and confident in their sorting behavior when interacting with the new signage and they also perceived the new signage as more usable than the old signage.].

• Figure 1
• Figure 2
• Figure 3

Jigani A-I, Delcea C, Ioanăș C. ‘Consumers’ Behavior in Selective Waste Collection: A Case Study Regarding the Determinants from Romania’. Sustainability. 12, 6527. [DOI]. [Romania: the impact of different elements on people’s intention to participate in selective waste collection and on their behavior related to the collection process. Table 1: overview].

Mehner E, Naidoo A, Hellwig C, Bolton K, Rousta K. ‘The Influence of User-Adapted, Instructive Information on Participation in a Recycling Scheme: A Case Study in a Medium-Sized Swedish City’. Recycling. 5(2), 7. [DOI]. [User-adapted, instructive information can have a significant influence on people’s knowledge of correct waste separation. Information and convenience were the main hinderances to proper waste sorting behavior.].

Nemat B, Razzaghi M, Bolton K, Rousta K. ‘The Potential of Food Packaging Attributes to Influence Consumers’ Decisions to Sort Waste’. Sustainability. 12, 2234. [DOI]. [the design of food packaging based on user-centered needs could a ect consumer decisions for the proper sorting of packaging waste.].

• Appendix A

Pedersen JTS, Manhice H. ‘The hidden dynamics of household waste separation: An anthropological analysis of user commitment, barriers, and the gaps between a waste system and its users’. Journal of Cleaner Production. 242, 116285. [DOI]. [The implementation of increased source separation cannot rely solely on value appeals (as proposed in the EU strategy). A policy focus on a combination on ‘awareness’ (shaping values), ‘user convenience’, ‘the network of household routines’, ‘the perception of household order’, and ‘user trust in the waste system’ may represent five keys to unlock the presently unrealized potential in household waste separation.] a28.

• Figure 6

Rasmussen MB, Pagels KØ, Ramanujan D. ‘Supporting Household Waste Sorting Practices by Addressing Information Gaps’. J. Comput. Inf. Sci. Eng. 20(4), 041013. [DOI]. [Understanding existing waste sorting practices among 180 Danish residents. Respondents felt they needed additional waste sorting information. Respondents had fewer inaccuracies disposing items within a single waste stream.].

2019

Minelgaitė A, Liobikienė G. ‘The problem of not waste sorting behaviour, comparison of waste sorters and non-sorters in European Union: Cross-cultural analysis’. Science of the Total Environment. 672, 174-182. [DOI]. [The level of non-sorter behaviour depends on the economic development. Sorting behaviour insignificantly depends on knowledge about waste generation. The tools which convince to separate waste differed between sorters and non-sorters (n=26550).].

Nainggolana D, Pedersen AB, Smed S, Zemo KH, Haslera B, Termansen M. ‘Consumers in a Circular Economy: Economic Analysis of Household Waste Sorting Behaviour’. Ecological Economics. 166, 106402. [DOI]. [Households express different preferences towards the practical design of waste sorting systems.].

Nemat B, Razzaghi M, Bolton K, Rousta K. ‘The Role of Food Packaging Design in Consumer Recycling Behavior—A Literature Review’. Sustainability. 11, 4350. [DOI]. [Review: the potential of the visual attributes and the quality of packaging as a communication channel for encouraging consumers to sort the food packaging waste. Due to the confusion and complexity within current packaging labeling and recycling systems, consumer understanding of packaging material and labels is insu cient to enable proper sorting behavior.].

Pagels KØ, Rasmussen MB, Ramanujan D. ‘Addressing information gaps in household waste sorting using a mobile application’. Proceedings of the ASME 2019 International Design Engineering Technical Conferences & Computers and Information in Engineering Conference IDETC/CIE 2019. August 18-21, 2019, Anaheim, CA, USA. [Website]. [Denmark, N=357: over one-third of respondents felt they needed additional waste sorting information. Suggestion: app.].

2018

Keramitsoglou KM, Tsagarakis KP. ‘Public Participation in Designing the Recycling Bins to Encourage Recycling’. Sustainability. 10(4), 1240. [DOI]. [A connection might exist between the colour of the recyclable material and the colour of the bin.].

Wu DW-L, Lenkic PJ, DiGiacomo A, Cech P, Zhaoa J, Kingstone A. ‘How does the design of waste disposal signage influence waste disposal behavior?’. Journal of Environmental Psychology. 58, 77-85. [DOI]. [The design of waste disposal signage can impact waste sorting performance in meaningful ways and highlights the need for graphical signage and bin standardization.].

• Figure 1
• Figure 4

2017

Janßen D, Langen N. ‘The bunch of sustainability labels e Do consumers differentiate?’. Journal of Cleaner Production. 143, 1233-1245. [DOI]. [Germany, milk. Online hypothetical choice experiment. 787 participants. No illustrations].

No figures.

Rousta K, Ordoñez I, Bolton K, Dahlén L. ‘Support for designing waste sorting systems: A mini review’. Waste Management & Research. 35(11), 1099-1111. [DOI]. [Convenience (adequate access to sorting facilities, good service, etc.) and knowledge and information are the most relevant factors that encourage waste sorting in households.].

Steenis ND, Herpen E van, Lans IA van der, Ligthart TN, Trijp HCM van. ‘Consumer response to packaging design: The role of packaging materials and graphics in sustainability perceptions and product evaluations’. Journal of Cleaner Production. 162, 286-298. [DOI]. [Student sample rely on misleading, inaccurate lay beliefs to judge packaging sustainability and are therefore susceptible to making ineffective environmental decisions. Student samples' sustainability assessments are also highly influenced by mere graphical packaging cues that have no obvious actual sustainability consequences.].

• Appendix

Varotto A, Spagnolli A. ‘Psychological strategies to promote household recycling. A systematic review with meta-analysis of validated field interventions’. Journal of Environmental Psychology. 51, 168-188. [DOI]. [36 studies reporting 70 interventions revealed that social modeling and environmental alterations were the most effective techniques.].

2016

Dupré M, Meineri S. ‘Increasing recycling through displaying feedback and social comparative feedback’. Journal of Environmental Psychology. 48, 101-107. [DOI]. [The results suggest that publicly displayed social comparative feedback can improve recycling behaviors.].

• Figure 3

Miliute-Plepiene J, Hage O, Plepys A, Reipas A. ‘What motivates households recycling behaviour in recycling schemes of different maturity? Lessons from Lithuania and Sweden’. Resources, Conservation and Recycling. 113, 40-52. [DOI]. [Social norms were found to be important for source sorting in the early-stage recycling system but not in the mature recycling system].

Oke A, Kruijsen J. ‘The Importance of Specific Recycling Information in Designing a Waste Management Scheme’. Recycling. 1, 271-285. [DOI]. [A holistic approach in designing recycling information using 15 expert-based (in-depth) interviews. Five questions: what, where, when + why and how.]

Rousta K, Bolton K, Dahlén L. ‘A Procedure to Transform Recycling Behavior for Source Separation of Household Waste’. Recycling. 147–165. [DOI]. [A four step recycling behavior transition procedure enables continued improvement of waste sorting behavior in any household waste collection system that includes waste sorting at the source.]

• Figure 8

2015

Willman KW. ‘Information sharing and curbside recycling: A pilot study to evaluate the value of door-to-door distribution of informational literature’. Resources, Conservation and Recycling. 104, 162-171. [DOI]. [USA: A simple door-to-door delivery of literature could be done at low cost and should be effective for communicating improvements to curbside recycling programs and other community initiatives where resident action is desired.]

• Figure 3

2014

Carrillo E, Fiszman S, Lähteenmäki L, Varela P. ‘Consumers’ perception of symbols and health claims as health-related label messages. A cross-cultural study’. Food Research International. 62, 653–661. [DOI]. [The culture was directly related to perceptions of the symbols.]

• Figure 1

2013

2012

2011

2010

Buelow S, Lewis H, Sonneveld K. ‘The Role of Labels in Directing Consumer Packaging Waste*’. Management of Environmental Quality. 21(2), 198-213. [DOI]. [Consumers’ understanding of packaging materials and labelling for common products, and therefore resulting sorting behaviour, is often very poor. The confusion surrounding current labelling and recycling schemes can be attributed to incorrect labelling and system complexity combined with a lack of consumer understanding and care.]

• Table 1

Wever R, Onselen L van, Silvester S, Boks C. ‘Influence of Packaging Design on Littering and Waste Behaviour’. Packag. Technol. Sci. 23, 239–252. [DOI]. [It was found that the design of a packaging does have a significant influence on waste behaviour of consumers.] a12.

2009

Jesson J, Stone I. ‘A review of barriers to kerbside recycling household waste in the UK’. Tech. rep., RP 0915, Aston University. [Website]. [Sytematic review. Four categories of reasons not to recycle.]

2008

Vicente P, Reis E. ‘Factors influencing households’ participation in recycling’. Waste Management & Research. 26, 140–146. [DOI]. [The results suggest that positive attitudes toward recycling and information are important factors in explaining recycling participation.]

. ‘’. . , . [DOI].

. ‘’. . , . [DOI].

. ‘’. . , . [DOI].

. ‘’. . , . [DOI].

. ‘’. . , . [DOI].

. ‘’. . , . [DOI].